Доступность ссылки

Из одного кармана в другой. Как Novus работает в Крыму ‒ большое расследование


Один из магазинов Novus в Севастополе
Один из магазинов Novus в Севастополе

Одна из самых знаменитых в Украине торговых сетей ‒ литовская компания Novus. Как выяснили в совместном расследовании российский общественный антикоррупционный проект «Муниципальный сканер» и телеканал «Настоящее время», чтобы сохранить свой бизнес в Крыму после аннексии, владельцы перерегистрировали его через цепочку российских и европейских офшорных компаний в нарушение санкций Евросоюза. Более того, Novus сотрудничал с подсанкционными российскими предприятиями по государственным контрактам ‒ это также запрещают санкции ЕС. Однако ни Литва, ни Кипр не увидели нарушений в деятельности компании.

Другие материалы расследования перечислены в статье:

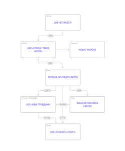
Novus ‒ известный в Украине бренд, сеть супермаркетов, торговых центров и магазинов. Всего компании принадлежат 42 торговые точки в Украине, значительная часть которых ‒ в Киеве. Учредители Novus ‒ литовцы Игорь Беззуб и Раймондас Туменас. Они открыли компанию в 2008 году. До этого партнеры владели украинским производителем соков «Сандора», который в середине 2000-х продали корпорации PepsiCo.

Еще до аннексии Novus открыл свои магазины в западной части Украины на базе небольшой торговой сети, а в Севастополе ‒ на базе крупнейшей торговой сети «Ален».

Одна из основ правильного общества ‒ бизнес должен быть вне политики

После того, как полуостров аннексировала Россия в конце марта 2014 года, компания «Novus Украина» распространила заявление, в котором определила основные принципы деятельности на территории аннексированного Крыма: «Мы будем жить по правилам бизнеса и руководствоваться всеми правилами и законами той территории, на которой живут наши покупатели. Потому что одна из основ правильного общества ‒ бизнес должен быть вне политики. Мы работаем ради наших покупателей. Пока у людей будет спрос на наши услуги, мы будем эти услуги им предлагать. Магазины сети Novus ‒ самые популярные магазины Севастополя, а Novus ценит такое доверие».

Свою деятельность на полуострове Novus вела через украинскую компанию «Планета «Спорт», которая уже в ноябре 2014 года была перерегистрирована в российском коммерческом реестре, но владельцами оставались украинские юрлица.

В августе 2016 года у «Планеты «Спорт» сменился собственник: новым владельцем стала краснодарская (Россия) компания «ПБК Трейдинг», принадлежащая кипрским компаниям Nigazum Holdings и Skopian Holdings. Конечным владельцем кипрских компаний является литовская BT Invest Раймондаса Туменаса.

Мы переводим имущество из одного кармана в другой

«Мы переводим имущество из одного кармана в другой. Цель очень проста: компании, владевшие недвижимым имуществом, были зарегистрированы в Киеве или Севастополе. Было совершенно ясно, что мы не сможем осуществлять деятельность, если имущество будет зарегистрировано в Украине. Поэтому была выбрана более нейтральная юрисдикция ‒ Кипр. Но как субъект хозяйствования ЕС мы не покупали никакого нового имущества», ‒ объяснял представитель BT Invest Гинтаутас Павалкис.

Согласно действующим санкциям Европейского союза, европейским компаниям запрещено инвестировать в бизнес-проекты на Крымском полуострове и заключать новые контракты, особенно с теми компаниями, которые есть в санкционном списке.

ООО «Планета «Спорт» наряду с названными реорганизациями, попадающими под ограничительные меры ЕС, участвовала и заключала государственные контракты с российскими госкомпаниями. С 2016 по 2019 годы ООО «Планета «Спорт» на основании четырех государственных контрактов в аннексированном Крыму предоставляла услуги субаренды государственному Российскому национальному коммерческому банку (РНКБ) на сумму 7,9 миллиона рублей (126 тысяч долларов). РНКБ ‒ основной российский государственный банк, работающий в Крыму, с 2014 года он находится под санкциями Европейского союза, США и Канады.

Представители BT Invest в 2017 году признали, что заключали госконтракты с банком, но заявили, что нарушением санкций это не считают.

«Действительно, мы сдали в аренду помещения подсанкционному банку. Это не экономическая деятельность. Мы получаем деньги с аренды не просто так. Банк предоставляет клиентам свои услуги. Нормальных банков в Крыму немного. На рынок приходят не крупные банки, а небольшие, которые пытаются там утвердиться. Наши консультанты говорят, что это не нарушение санкций, потому что мы не помогаем РНКБ улучшать бизнес за счет субъектов хозяйствования ЕС», ‒ объяснял Айварас Каралюс, директор BT Invest.

После первой публикации «Муниципального сканера» литовское МИД подало заявление о проверке по подозрению в нарушении международных санкций, а прокуратура возбудила уголовное дело и начала расследование. На запрос телеканала «Настоящее время» летом 2019 года в Генеральной прокуратуре Литвы сначала ответили, что дело до сих пор расследуется, но детали отказались сообщить. Позже стало известно, что дело было закрыто.

Прокуроры не смогли установить фактических доказательств того, что несколько литовских компаний работают на Крымском полуострове в нарушение санкций ЕС

«Прокуроры не смогли установить фактических доказательств того, что несколько литовских компаний работают на Крымском полуострове в нарушение санкций ЕС», ‒ говорилось в заявлении Генеральной прокуратуры.

В середине ноября в интервью телеканалу «Настоящее время», созданному Радіо Свобода при участии «Голоса Америки», глава МИД Литвы Линас Линкявичюс заявил, что, по его мнению, санкции Евросоюза работают эффективно. В том числе и по Крыму.

«Я уверен, что они работают, несмотря на пропаганду, несмотря на уверенность, что они ничего не значат», ‒ сказал он.

На новый запрос от телеканала «Настоящее время» о том, почему МИД не обжаловало решение Генпрокуратуры, к моменту публикации ведомство ответа не дало.

Доказать, что компания нарушает запреты ЕС, может только суд. Как рассказала телеканалу «Настоящее время» британский королевский адвокат в сфере европейских санкций Мая Лестер из ассоциации Brick Court Chambers, Евросоюз не дает четких определений, как работают санкции.

«Там очень мало объяснений относительно юридических процедур. Часто мы подбираем юридические толкования, чтобы понять, что означают эти положения. Адвокаты могут дать свою юридическую оценку, что означают эти документы, ‒ в большей степени это моя работа. Но Европейский суд ‒ это суд, который определит [точное] толкование относительно европейских санкций. Это станет единственной законной и правильной интерпретацией», ‒ рассказала Мая Лестер.

На вопрос телеканала «Настоящее время» в специальном комитете Министерства финансов Кипра, отвечающем за соблюдение режима санкций, заявили: «Кипр полностью придерживается соответствующих правил, включая санкции, связанные с Крымом». На вопрос же о деятельности конкретных компаний в Крыму, представленных в нашем расследовании, в Минфине Кипра посоветовали связаться непосредственно с этими компаниями.

Аннексия Крыма Россией

В феврале 2014 года вооруженные люди в форме без опознавательных знаков захватили здание Верховной Рады АРК, Совета министров АРК, а также симферопольский аэропорт, Керченскую паромную переправу, другие стратегические объекты, а также блокировали действия украинских войск. Российские власти поначалу отказывались признавать, что эти вооруженные люди являются военнослужащими российской армии. Позже президент России Владимир Путин признал, что это были российские военные.

16 марта 2014 года на территории Крыма и Севастополя прошел непризнанный большинством стран мира «референдум» о статусе полуострова, по результатам которого Россия включила Крым в свой состав. Ни Украина, ни Европейский союз, ни США не признали результаты голосования на «референдуме». Президент России Владимир Путин 18 марта объявил о «присоединении» Крыма к России.

Международные организации признали оккупацию и аннексию Крыма незаконными и осудили действия России. Страны Запада ввели экономические санкции. Россия отрицает аннексию полуострова и называет это «восстановлением исторической справедливости». Верховная Рада Украины официально объявила датой начала временной оккупации Крыма и Севастополя Россией 20 февраля 2014 года.

FACEBOOK КОММЕНТАРИИ:

В ДРУГИХ СМИ




Recommended

XS
SM
MD
LG